Administração Pública
May 29, 2024 - por Edpo Augusto Ferreira Macedo
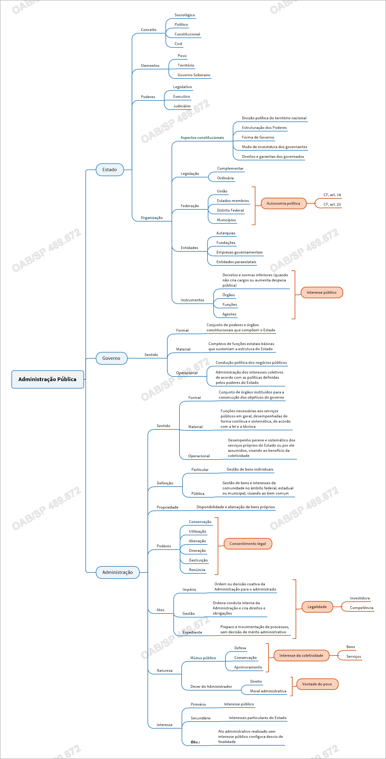
A estrutura administrativa do Estado e a Administração Pública no Brasil compreendem um conjunto de elementos e princípios fundamentais que orientam seu funcionamento. Para entender essa estrutura, é crucial partir do conceito de Estado, sobre o qual se alicerça toda a organização moderna dos serviços públicos.

Estado
O Estado de Direito se caracteriza pela organização jurídica e pelo exercício do poder dentro da lei, limitando o poder estatal e assegurando sua conformidade com a legislação vigente.
Conceito de Estado
O conceito de Estado varia conforme o enfoque adotado:
-
Sociológico: O Estado é uma corporação territorial com poder de mando originário (Jellinek).
-
Político: É uma comunidade de homens fixada sobre um território com potestade superior de ação, mando e coerção (Malberg).
-
Constitucional: É uma pessoa jurídica territorial soberana (Biscaretti di Ruffia).
-
Código Civil Brasileiro: O Estado é uma pessoa jurídica de Direito Público Interno (art. 41, I).
Como ente personalizado, o Estado pode atuar tanto no campo do Direito Público quanto no do Direito Privado, mantendo sua única personalidade de Direito Público. A teoria da dupla personalidade do Estado foi superada.
Elementos do Estado
O Estado é composto por três elementos essenciais e indissociáveis:
-
Povo: O componente humano do Estado.
-
Território: A base física do Estado.
-
Governo Soberano: O elemento condutor do Estado, que exerce o poder absoluto de autodeterminação e auto-organização emanado do povo.
A soberania é fundamental para a existência do Estado independente, permitindo sua organização e condução de acordo com a vontade livre do povo, impondo suas decisões, se necessário, pela força.
Poderes do Estado
Os Poderes do Estado, conforme a clássica tripartição de Montesquieu, são:
-
Legislativo: Responsável pela elaboração das leis (função normativa).
-
Executivo: Converte a lei em atos individuais e concretos (função administrativa).
-
Judiciário: Aplica a lei de forma coativa aos litigantes (função judicial).
Esses poderes são independentes e harmônicos entre si, com funções reciprocamente indelegáveis, conforme a Constituição Federal (art. 22). Apesar de cada Poder ter uma função precípua, na prática, todos eles executam atos administrativos relacionados à sua organização e funcionamento, além de, excepcionalmente, desempenharem funções típicas de outro Poder. Assim, não há separação absoluta de funções, mas sim uma distribuição harmônica e coordenada entre órgãos independentes.
Segundo Meirelles, Montesquieu nunca utilizou as expressões “separação de Poderes” ou “divisão de Poderes”, mas enfatizou a necessidade de equilíbrio entre eles, resultando no sistema de “checks and balances” (freios e contrapesos), onde um Poder limita o outro.
O Governo é, portanto, a interação dos três Poderes - Legislativo, Executivo e Judiciário - enquanto a Administração resulta das ações coordenadas desses Poderes.
Organização do Estado
A organização do Estado, conforme delineada pela Constituição, abrange diversos aspectos fundamentais, como a divisão política do território nacional, a estruturação dos Poderes, a forma de Governo, o modo de investidura dos governantes e os direitos e garantias dos cidadãos.
Após a definição constitucional da organização política do Estado soberano, a legislação complementar e ordinária passa a regular a organização administrativa das entidades estatais, das autarquias e das empresas estatais criadas para a execução desconcentrada e descentralizada de serviços públicos e outras atividades de interesse coletivo, que são objeto do Direito Administrativo e das modernas técnicas de administração.
Estrutura do Estado brasileiro
No contexto de um Estado Federal, como o brasileiro, a organização política inicialmente era dual, incluindo apenas a União (detentora da soberania) e os Estados-membros ou Províncias (com autonomia política, administrativa e financeira).
Atualmente, a Federação brasileira é composta pela União, pelos Estados-membros, pelo Distrito Federal e pelos Municípios, todos reconhecidos como entidades estatais com autonomia política pela Constituição da República (art. 18), embora em grau menor para os Municípios comparado aos Estados-membros (art. 25). Esta outorga de autonomia política aos Municípios é uma peculiaridade da Federação brasileira.
O Distrito Federal é um Estado-membro anômalo dentro da nossa Federação, pois nele está localizada a Capital da União, Brasília (art. 18, § 12). Dessa forma, as entidades estatais que possuem autonomia política (além da administrativa e financeira) são a União, os Estados-membros, os Municípios e o Distrito Federal.
As demais pessoas jurídicas instituídas ou autorizadas por lei são autarquias, fundações, empresas governamentais ou entidades paraestatais, que compõem a Administração Pública em sentido instrumental amplo, englobando tanto a Administração centralizada quanto a descentralizada.
Governo
-
Sentido Formal: O governo é o conjunto de poderes e órgãos constitucionais que compõem o Estado.
-
Sentido Material: Refere-se ao complexo de funções estatais básicas que sustentam a estrutura do Estado.
-
Sentido Operacional: Trata-se da condução política dos negócios públicos, ou seja, a administração dos interesses coletivos de acordo com as políticas definidas pelos poderes do Estado.
Características do Governo
-
Identificação com os poderes e órgãos supremos do Estado.
-
Manifestação da soberania, exercendo o comando político, a iniciativa e a fixação de objetivos estatais.
-
Manutenção da ordem jurídica vigente.
-
Atuação mediante atos de soberania ou autonomia política.
Administração
Após a definição da organização soberana do Estado e da instituição constitucional dos três Poderes que compõem o Governo, bem como a divisão política do território nacional, segue-se a organização da Administração. Esta organização refere-se à estruturação legal das entidades e órgãos que irão desempenhar funções através de agentes públicos (pessoas físicas). Normalmente, essa organização é realizada por meio de lei, e excepcionalmente por decreto e normas inferiores, quando não há criação de cargos nem aumento de despesa pública.
-
Sentido Formal: A Administração Pública é composta pelo conjunto de órgãos instituídos para a consecução dos objetivos do governo.
-
Sentido Material: Inclui as funções necessárias aos serviços públicos em geral, desempenhadas de forma contínua e sistemática, de acordo com a lei e a técnica.
-
Sentido Operacional: Refere-se ao desempenho perene e sistemático dos serviços próprios do Estado ou por ele assumidos, visando ao benefício da coletividade.
Características da Administração Pública
Segundo Debbasch, a administração pública é constituída pelo conjunto de serviços públicos cuja boa gestão permite a realização dos objetivos definidos pelo poder político. A administração é o instrumento de realização de escolhas políticas. Sua função é comparável à de um intermediário: assegura, paralelamente ao processo representativo, o contato entre governos e cidadãos. Para isso, ela informa, prepara, prevê e executa.
-
Representa o aparelho do Estado destinado à realização de serviços que satisfaçam as necessidades coletivas.
-
Não pratica atos de governo, mas sim os atos de execução com autonomia funcional conforme a competência de cada órgão e seus agentes.
-
Os atos administrativos são variados e importantes, merecendo estudo específico.
-
Atividade neutra e vinculada à lei ou norma técnica.
-
Conduta hierarquizada e responsabilidade técnica e legal pela execução das políticas públicas.
Comparação entre Governo e Administração
Governo e Administração, como criações abstratas da Constituição e das leis, operam por meio de suas entidades (pessoas jurídicas), órgãos (centros de decisão) e agentes (pessoas físicas investidas em cargos e funções).
-
Governo: Atividade política e discricionária, com responsabilidade constitucional e política, mas sem responsabilidade profissional pela execução.
-
Administração: Atividade neutra e hierarquizada, com responsabilidade técnica e legal pela execução, sem responsabilidade constitucional ou política.
-
Relação entre ambos: A Administração é o instrumento de que o Estado dispõe para pôr em prática as opções políticas do Governo, atuando dentro dos limites legais e de sua competência executiva.
Direito Administrativo organizatório
O Direito Administrativo organizatório atua nesse campo estrutural e funcional do Estado, auxiliado pelas técnicas contemporâneas de administração. O Direito Administrativo estabelece o ordenamento jurídico dos órgãos, funções e agentes, enquanto as técnicas de administração informam sobre o modo mais eficiente e econômico de realizar tais funções em benefício da coletividade.
Embora sejam disciplinas diferentes, ambas devem coexistir em toda organização estatal, autárquica, fundacional e paraestatal para ordenar os órgãos, distribuir as funções, fixar as competências e capacitar os agentes, visando à satisfatória prestação dos serviços públicos ou de interesse coletivo.
Atividade Administrativa
A análise da Administração Pública como atividade jurídica abrange seu conceito, natureza, fins, princípios básicos, poderes e deveres do administrador público, além do uso e abuso do poder administrativo.
-
Administração: Gestão de interesses segundo a lei, a moral e a finalidade dos bens.
-
Administração particular: Gestão de bens individuais.
-
Administração pública: Gestão de bens e interesses da comunidade no âmbito federal, estadual ou municipal, visando ao bem comum.
-
Propriedade: Disponibilidade e alienação de bens próprios.
-
Poderes do Administrador: Conservação e utilização de bens, com consentimento legal para alienação, oneração, destruição e renúncia.
Tipos de atos
-
Ato de império: Ordem ou decisão coativa da Administração para o administrado. Por exemplo, decreto expropriatório.
-
Ato de gestão: Ordena conduta interna da Administração e cria direitos e obrigações. Por exemplo, despachos de execução de serviços públicos.
-
Ato de expediente: Preparo e movimentação de processos, sem decisão de mérito administrativo.
Legalidade dos atos
-
Investidura e competência legal: Necessidade de investidura legal para atos de império e gestão.
-
Designação para responder pelo expediente: Ilegalidade de realizar atos decisórios sem investidura formal, apenas movimentação de processos de rotina permitida.
Natureza
-
Múnus público: Encargo de defesa, conservação e aprimoramento dos bens, serviços e interesses da coletividade.
-
Dever do Administrador: Cumprir os preceitos do Direito e da Moral administrativa, expressando a vontade do povo.
Finalidade
-
Objetivo único: Bem comum da coletividade administrada.
-
Deveres e prerrogativas: Utilização para benefício da comunidade, sem descumprimento ou renúncia.
Interesses
-
Interesse primário: Interesse público propriamente dito.
-
Interesse secundário: Interesses particulares do Estado, buscados apenas quando coincidentes com os interesses primários.
Desvio de finalidade
Ato administrativo realizado sem interesse público configura desvio de finalidade.
Referências
MEIRELLES, Hely Lopes; BURLE FILHO, José Emmanuel; BURLE, Carla Rosado. Direito Administrativo Brasileiro . 42ª ed. São Paulo: Malheiros, 2016. p. 63-69.